正在全球进行的新一轮信息技术革命,正以前所未有的方式对人类社会的发展产生重大影响。为更好地促进公司员工熟悉当前世界新兴信息技术的发展现状,给有创新意识和设计技能的员工提供一个展示自我的平台,特举办PlayAce官方网站第二届“信创”杯新兴信息技术大赛。
大赛主要包括物联网,云计算,大数据,人工智能,互联网+,移动互联网,5G,区块链和智慧城市等多个与新兴信息技术相关的主题,本次活动得到公司在校生的热烈欢迎,截至2018年12月09日晚上24:00,对本次大赛获奖作品的网络投票链接累计访问次数达到4000多人次。
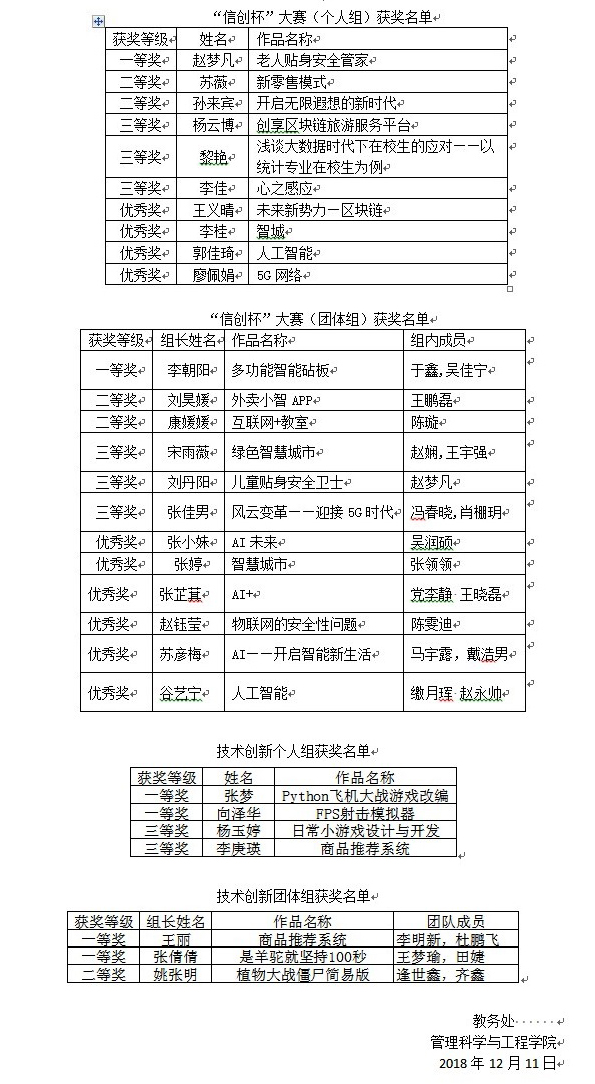
经过历时一个多月的初赛和决赛阶段的现场宣讲、现场投票和网络投票后选出个人组获奖作品一等奖1项,二等奖2项,三等奖3项,优秀奖4项;团体组获奖作品一等奖1项,二等奖2项,三等奖3项,优秀奖6项。今年新设的技术创新个人组获奖作品一等奖2项,三等奖2项;技术创新团体组获奖作品一等奖2项,二等奖1项;其中获奖名单人如下。

(责任编辑:gkadmin)